国内首创智能CAD教学实训评价软件——校企合作又一特色教学工具
三大教学资源形式新颖独特,知识点覆盖面广,真正实现翻转学堂式CAD绘图能力教学。能有效解决建筑类专业CAD基础教学学时长、学生综合绘图能力提升慢等问题。
1、交互式教学微课。
75 个单项、综合教学微课,总时长近600分钟,权威教师团队共同打造。

课程目录
内嵌交互式题目,随堂检测学习效果,实现学练同步。
2、交互式仿真操作。
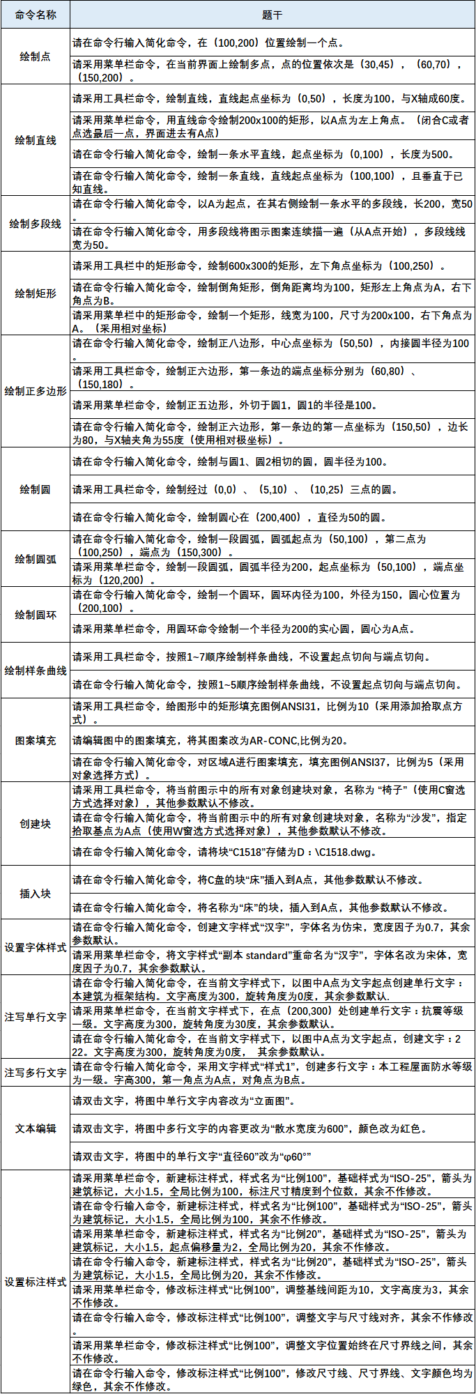
190 个实训、考核题目,题库持续增加中。

部分题目操作要求
无需安装CAD软件,通过浏览器即可完成CAD命令的实训,每个题目均包含“自动演示”“跟我学”“无提示”三个版本,让学生学习起来更轻松。
小实例:请采用工具栏命令,绘制直线,直线起点坐标为(0,50),长度为100,与X轴成60度,(不采用相对极坐标)。
3、驱动式综合绘图。
9大绘图考核任务,包含任务书、参考图纸、样板图纸、评分标准,专家老师层层把关。
综合绘图任务目录
1、绘制A2图框 2、绘制施工现场平面布置图 3、绘制模板支设示意图 4、绘制脚手架搭设示意图 5、绘制塔吊基础图
6、绘制建筑平面图 7、绘制建筑立面图 8、绘制建筑剖面图 9、绘制正等轴测图



长按扫码购买
软件试用申请:www.xelega.com/zweduc/apply/
软件试用:http://gzjd.zwcad.com:8089/ZWCADTTE/
· 全国金奖大满贯选手 | 一名机械专业职校生的坚持2025-11-26
· luck18网址+生态再结硕果,与高佳科技达成战略合作,赋能流程工业自主创新2025-11-26
· “xelega软件工程师(xelega3D)”认证全球首发,推动制造业3D人才能力体系升级2025-11-25
· 硬核设计!中国力量正在向上2025-11-21
· 数字赋能 · 智造引领丨xelega潍坊制造业数字化转型专题沙龙成功举办2025-11-13
· xelega软件出席通明湖信创论坛,以自主核心技术驱动新型工业化发展2025-11-12
· 战略合作丨浙江华展×xelega软件,打造建筑设计行业数字化转型最佳实践2025-11-04
·玩趣3D:如何应用xelega3D,快速设计基站天线传动螺杆?2022-02-10
·趣玩3D:使用xelega3D设计车顶帐篷,为户外休闲增添新装备2021-11-25
·现代与历史的碰撞:阿根廷学生应用xelega3D,技术重现达·芬奇“飞碟”坦克原型2021-09-26
·我的珠宝人生:西班牙设计师用xelega3D设计华美珠宝2021-09-26
·9个小妙招,切换至luck18网址竟可以如此顺畅快速 2021-09-06
·原来插头是这样设计的,看完你学会了吗?2021-09-06
·玩趣3D:如何巧用xelega3D 2022新功能,设计专属相机?2021-08-10
·如何使用xelega3D 2022的CAM方案加工塑胶模具2021-06-24
·如何关闭CAD的快捷特性工具?2024-01-03
·CAD查看所有块数量、形状的方法2020-07-27
·如何在CAD中删除多段线上多余的顶点2024-08-27
·CAD置顶图层的方法2020-07-15
·CAD让图层按照名称来排列的方法2020-07-20
·CAD橡皮擦命令和DELETE键的使用2019-07-19
·CAD中如何绘制人行道?2022-05-26
·CAD不等比缩放技巧2020-02-24